Referente: Cristián Pando Molina, anexo 320308.
correo buenastracticas.hqpe@redsalud.gob.cl
El programa de Buenas Prácticas Laborales se gesta el año 2022 y tiene como referente a Psicólogo Laboral. El programa nace con el propósito de visibilizar temáticas fundamentales, para mejorar la calidad de vida laboral de los/as Fundionarios/as del Hospital de Quilpué.
Dentro de estas temáticas, podemos encontrar 5 ejes centrales, los cuales son: Buen Trato Laboral; Equidad de Género, Conciliación Personal, Familiar y Laboral, así como el Reconocimiento y la Interculturalidad.
(Descargue acá Manual de Procedimientos del Programa de Buenas Prácticas Laborales).
Es entendido como una conducta de respeto a la dignidad humana, en las relaciones interpersonales y en el espacio laboral, independiente del rol que cumple cada quien en la organización. El buen trato laboral se debe trabajar constantemente, para cuidar las relaciones interpersonales dentro de los lugares de trabajo, así como propiciar un ambiente de trabajo más distendido, colaborativo y resolutivo ante la aparición de conflictos.

Protocolo Buen Trato Laboral Hospital de Quilpué
El objetivo central del presente Protocolo es facilitar la promoción del buen trato laboral mediante acciones y orientaciones determinadas, las cuales favorezcan ambientes saludables por y para, los/as funcionarios/as del Hospital de Quilpué.
Descarga acá el Protocolo de Buen Trato Laboral del Hospital de Quilpué 2025
El objetivo de este protocolo es fortalecer entornos laborales seguros y libres de violencia, donde se potencie el buen trato, se promueva la igualdad desde la perspectiva de género y se prevengan las situaciones constitutivas de acoso sexual, laboral y de violencia en el trabajo.
Desacarga acá el Protocolo de Prevención del Acoso Sexual, Laboral y Violencia en el Trabajo
Desacarga acá Guía de Atención Psicológica Temprana
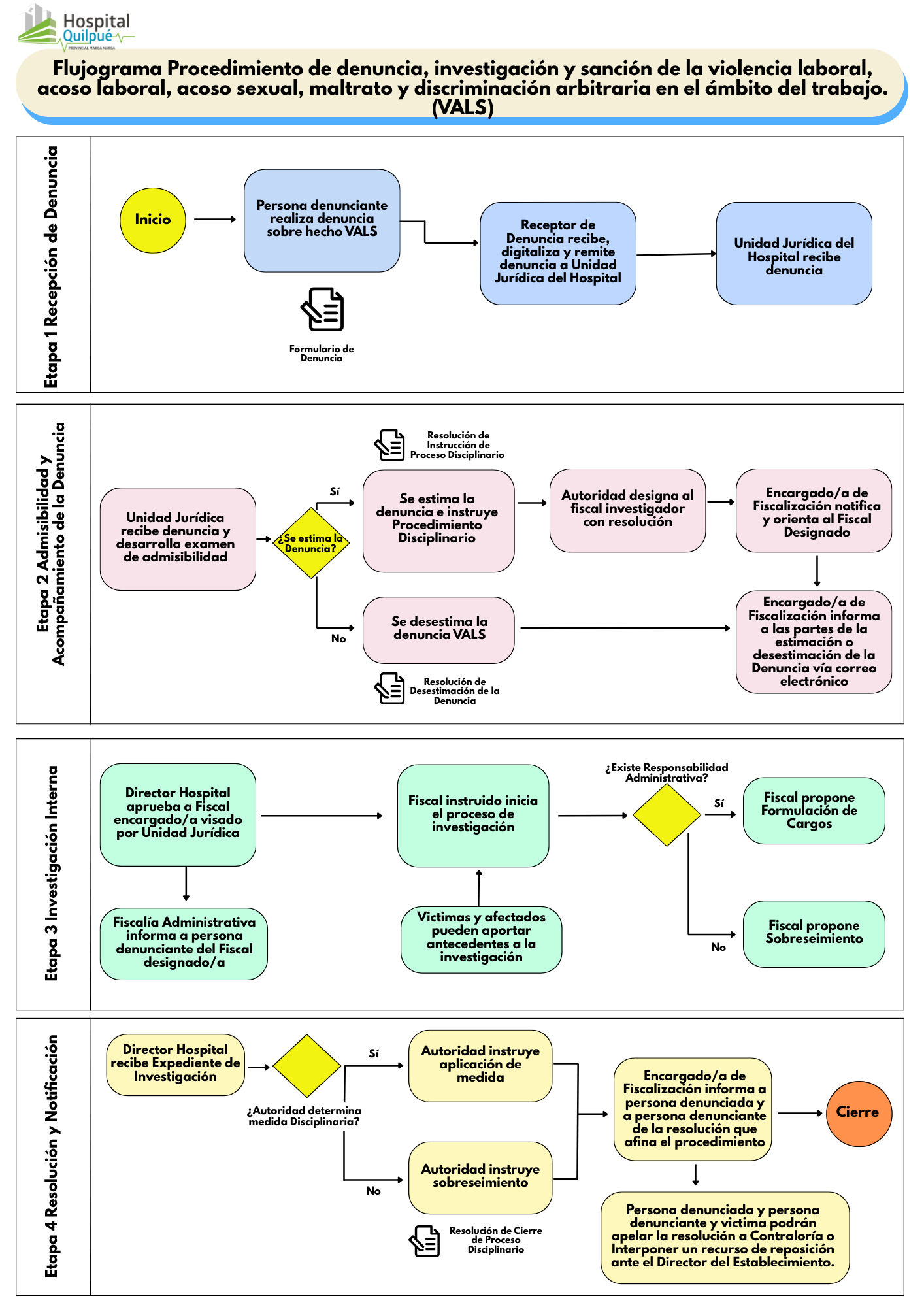
Descargue acá Procedimiento de denuncia, investigación y sanción de la violencia laboral, acoso laboral, acoso sexual, maltrato y discriminación arbitraria en el ámbito del trabajo. (Procedimiento VALS SSVQ 2024).
Descargue acá FORMULARIO DE DENUNCIA.

Se refiere al principio conforme al cual hombres y mujeres acceden con justicia a los bienes y servicios de la sociedad, incluyendo aquellos socialmente valorados. El término equidad alude a una cuestión de justicia: es la distribución justa de los recursos y del poder social, se refiere a la justicia en el tratamiento de hombres y mujeres, considerando las desventajas históricas que ha tenido para las mujeres la división sexual del trabajo y el ordenamiento social de género.
Descarga Protocolo de acompañamiento de Violencia de Género SSVQP




¿Qué son los estereotipos de género?

Es el proceso en el cual se busca compatibilizar la vida personal de las y los funcionarios, tomando en cuenta sus necesidades y responsabilidades dentro de sus hogares, así como su tiempo personal, con las funciones que desempeñan en sus lugares de trabajo. Esto implica la conciliación de tiempos laborales, cuidado del hogar y cuidado personal.

El objetivo del área es promover estrategias de reconocimiento a las y los funcionarios del hospital, con el fin de fomentar ambientes laborales armónicos y saludables. Se busca valorar de manera integral su aporte, considerando el desempeño y el compromiso con la misión institucional.


